DEI總線映射 IC 簡化了照明總線接口
發布時間:2021-07-07 16:59:24 瀏覽:3565
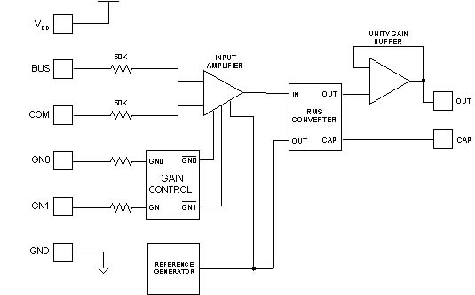
DEI 1030的設計目的是改善單位之間的照明總線監測。總線電壓轉換成為0-5vdc數據信號電平輸出,可用作操縱白熾燈的仿真模擬驅動器或輸入微處理器實現脈沖寬度調制。或提供操縱輸入到DEI1090LED驅動器,用LED仿真模擬白熾燈。每個總線電壓也無需不一樣的總線接口專用設備。消除了不一樣總線接口專用設備對每個總線電壓的規定要求。
DEI總線電壓由兩個開路/接地離散輸入挑選,容許自動裝置適應環境系統總線電流電壓。照明母線投射電源電路、公共端子和增益挑選輸入對DO-160C/DA3類(波形3,4和5)。

特性
縮減零部件數量;
真實性RMS轉換;
小規格尺寸(8L-SOIC-NB);
線束可編程控制器;
縮減多總線接口;
過溫保護穩定性;
do160C/DA3防雷;
適用于5VAC、5VDC、14VDC和28VDC總線;
深圳市立維創展科技有限公司,優勢提供DEI高端芯片訂購渠道,部分準備有現貨庫存。
詳情了解DEI請點擊:http?: //www.tex-land.com.cn/public/brand/53.html
或聯系我們的銷售工程師:0755-83050846 QQ: 3312069749
部分 # | 溫度范圍 | 產品包裝類型 |
DEI1030-G | -55 到 85 | 8 SOIC NB G |
上一篇: DYTRAN 3234系列通用加速度計
推薦資訊
vishay CBB 和 CBC 是薄膜二進制 MOS 電容芯片,每片包含五個以二進制增量排列的不同容量電容,提供多種容量選擇。這些芯片采用 Vishay Electro-Films 的先進薄膜技術制造,經過 100% 電氣測試和目視檢查,符合 MIL-STD-883 標準。CBB 和 CBC 分別具有 0402 和 0404 封裝,容量范圍分別為最高 31 pF 和 93 pF,采用二氧化硅介質材料和半導體硅基底,背面鍍金,具有低介質損耗。它們設計用于通過線鍵合技術調整混合電路中的電容。
QorIQ T2081是一款基于Power Architecture?技術的多核通信處理器,搭載4個雙線程e6500核心、2MB共享二級緩存及32KB指令/數據緩存,支持DDR3/DDR3L內存和多種高速接口(如10G以太網、PCIe 3.0、USB 2.0),通過DPAA架構實現數據包處理加速,具備安全啟動和動態電源管理功能,廣泛應用于網絡設備、無線基站及軍事領域。
在線留言